KW2000 PSU
As it arrived from E-Bay.

It looked as though the previous owner was a heavy smoker as the case is very nicotine stained. It also has a few dents in the back more about that later.
I joined the KW user group at Groups IO user group. You will find them very helpful and they have a vast amount of knowledge about KW equipment. You will also find a good amount of resources for the KW such as schematics.
On removing the casing this is what I saw.
Very dusty and lots of non-standard wiring and components.
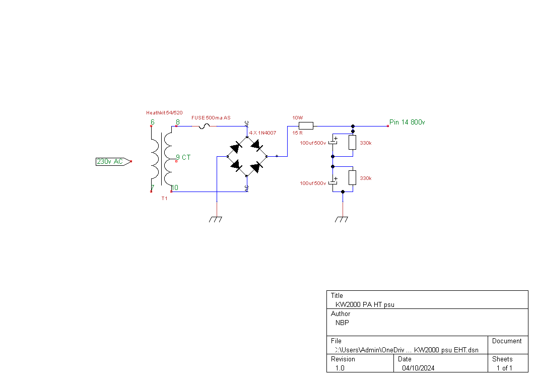
The non standard mains transformer turned out to be from a Heathkit MA-12 audio amplifier. I just googled the part number on it. Its the one with the mains voltage selector on the top.
Interesting use of a Terry clip and a piece of paxolin as a capacitor holder
Some work had already been done. Probably from the replacement of the transformer. Two sets of rectifiers had been replaced with 1N4007's. The negative 12 volt diodes are the original ones and checked out OK (no reverse leakage). The selenium rectifier needed to be replaced. I decided to recap as a matter of course as two of the HT and EHT ones had been replaced before. Some were of 'Hunts' manufacture.
From tracing through the circuit it was obvious it was non standard EHT circuit. (I call it the EHT to distinguish it from the other HT supply of 220 volts). Using Tiny Cad I managed to do this to make it a bit more clearer for me. Better than on a scrap of paper.
Notice the centre tap of the transformer is not used.
Replaced all the electrolytics and the bridge rectifier. Lots of remedial work on the wiring as well.
Powered up slowly on a variac after all this work and all seems good🙂
Onto straitening out the G-Line case
The strategic use of some wood off-cuts and a G-clamp done the trick
"Bath Time"
Just used a very small quantity of biological washing powder, about a level desert spoon full, in some warm (not hot) water and leave it to soak for a while. An inter-dental brush proved invaluable for getting the crud out of some of the holes.
Rinse very well to remove any traces of the washing powder, it may "eat" the paint away if you don't.
Reassembled into its case with the correct original feet as well.😃




























